每个主机厂都有一套自己的整车开发流程体系。整车开发流程旨在明确整车开发项目中各相关人员的职责和工作范围,并明确了整车开发过程中各里程碑的关系及各节点所需提交的交付物,以确保整车开发项目正常有序地进行。
今天我们介绍的是某厂,业内有名的Global Vehicle Development Process全球整车开发流程(GVDP)的2.2版本。2.2 版本通过对业务过程进行梳理,对项目质量和产品质量交付物进行增补和完善,同时对原有的交付物进行内容和职责方面的更新。其中主要对以下 6 个方面进行优化,共新增交付物 140 条(前期项目管理 48 条,项目控制范围 11条,成本控制 9 条,虚拟评审 17 条,试制试验 39 条,供应商质量 16 条)

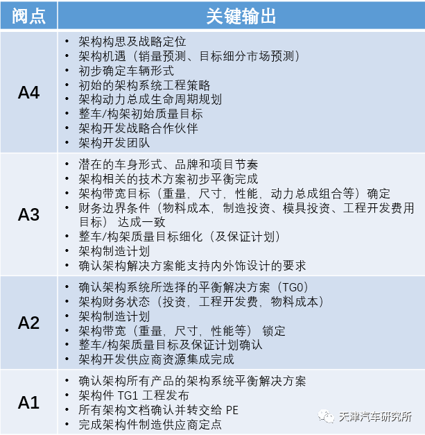
架构开发是整车开发(GVDP)过程中的先导过程。全新架构开发过程约为18 个月,由4 个里程碑组成,架构开发启动(A4)、架构策略意图确定(A3)、架构方案批准(A2)和架构开发完成(A1)。A4 之前主要识别初始的架构目标,A4-A3 定义架构的性能和带宽,A3-A2 确定架构方案,A2-A1 完成架构开发。从架构策略意图确定(A3)开始与架构主导的整车项目开发并行开展。架构开发里程碑开阀应领先于该架构的主导车型的里程碑开阀。架构策略批准(A3)之后启动整车项目战略立项(G9)。架构方案批准(A2)之后启动项目启动(G8)。架构开发完成(A1)之后启动整车方案批准(G7)。
产品战略阶段是产品型谱向产品项目的转化阶段, 在这个阶段,需要完成公司对原有产品型谱和未来产品战略的再平衡,决定是否启动产品项目的开发工作。这一阶段的工作重点是更为深入地分析产品在产品型谱中的定位。产品项目需要达到的边界条件,比如销量、投资、成本、产品特征、开发周期、赢利能力等。产品战略阶段从 G10 至G8,约为9 个月,分别为战略准备G10、战略立项G9 和项目启动G8。业务规划项目管理部业务规划科(BPD)牵头各业务部门为产品项目的批准进行战略准备,包括市场的调研,产品定位、竞争对手的分析及各部门策略研究等。
概念阶段是在产品战略明确并且可行性得到批准的基础上, 完成产品项目方案的开发。这些方案包括动力总成的方案、整车的VTS 目标、全尺寸主体模型、关键零部件的设计、整车的物料成本、制造规划方案、产品质量目标等等。概念阶段从 G8 至G7,约6 个月。根据产品项目任务书设定的边界条件,细化市场、造型、工程和制造的需求,识别项目中的冲突。从战略阶段到概念阶段的所有产品项目的策划信息,决策内容,通过产品项目任务书(Product Program Content)予以控制,以确保所有的功能团队能够充分的理解项目目标, 为共同的目标进行工作。
开发阶段是产品概念的实现阶段,通过产品工程、制造工程、前期质保和采购的同步工作完成产品概念的早期验证,最终完成产品图纸的设计工作。开发阶段主要涵盖G7 至G5 约14 个月。这一阶段的主要交付是发布经验证的表面数据,以支持产品工程发布最终面向制造的工程数据和图纸。同时工程的第一辆工程样车(EP)造车完成,以生产为目的的整车装配工艺发布完成。
产品及生产成熟阶段主要是完成产品本身的设计有效性验证,同时推动零部件和整车达到制造质量成熟的状态,实现产品的批量生产制造。该阶段从 G5 至G1,约19 个月,包括开发和制造批量生产工装模具;验证产品是否符合VTS/SSTS中所有的规定项目;生产样车制造和验证,进行 100%零部件和工艺的验证;确认工艺装备、检验生产制造的过程能力,制造符合相关阶段要求的产品。开发阀点





里程碑状态定义
里程碑评审状态分为红,黄,绿三种

原则上提交公司进行里程碑正式评审的交付物不得含红色项。正式评审结果为黄色项的交付物必须作为开阀的条件项严格控制和紧密跟踪,直至其被完全关闭,关闭结果在下一节点评审时予以汇报。

GVDP概览图
产品项目任务书(Product Program Content——PPC)是对产品项目范围和内容的定义,是项目执行的纲领性文件,并在项目执行过程中记录和控制项目的官方决议,以确保各功能团队能够充分理解项目的目标。
产品项目任务书主要有三部分组成:1.产品及业务需求、2.制造需求、3.技术需求。

A4 获得批准后释放 A4-A3 的开发费;
A3 获得批准后释放 A3-A2 的各部门预算;
G9 获得批准后释放 G9~G8 的前期研究预算;
G8 获得批准后批准 G8~G1 的项目预算,释放 G8 以后至 G6 之前各部门的预算。(其中包括释放架构件及与造型相关的长周期零部件的横向模具费。)
G6 获得批准后,释放 G6 以后至 G1 的各部门预算。
1、 物料成本目标的设定
从G9开始项目组全面开展竞品车型对标工作,结合对标工作的成果,在公司战略目标的约束下,由财务设定项目财务边界条件,这一工作持续到G8结束。G8发布车型的的物料成本总目标。由于架构类零部件的开发周期领先于非架构类零部件,因此在 G8发布整车物料成本总目标的时候,同时要发布架构类零部件的目标。由此,零部件级的物料成本目标是逐步分批发布的,根据总成本的约束和早期的设计方案分析结果来确定零部件级的物料成本目标,支持早期的开发供应商的定点和长周期的制造供应商定点。这一过程从 G9开始,一直持续到 G7结束。G7开阀时发布所有的零部件级的物料成本目标。2、 产品设计阶段的物料成本
物料成本主要在设计阶段形成并受供应商的制造体系和商务策略影响。成本竞争力的形成更多的是强调我们在设计开发阶段对于成本的开发和管理。因此,从物料成本目标实现的角度来讲,主要是在设计阶段尤其是在概念方案早期控制好成本,并在将概念细化为设计图纸这一阶段成本变化的有效跟踪和约束。这一时期的成本开发由工程师主导。3、 采购定点阶段的成本控制
在设计决定成本的基础上,供应商的制造体系和商务策略会在最终的成本竞争力上发挥作用。如何在采购定点阶段控制好成本对于最终实现物料成本目标至关重要。JSC和物料成本目标调整申请是衡量采购绩效的主要环节。JSC是采购、质量和工程等组成的联合采购委员会,决策的核心的是采购成本的全面竞争力,对质量成本、技术成本、制造成本进行全面评审。物料成本目标调整申请适用于采购无法达成设定目标时的再评估行为,对于原有的目标合理性和实际采购难度系数进行再次评估,以判断是否可以对目标成本进行妥协和让步。
根据项目开发的不同阶段以及供应商所提供的服务不同,供应商分为三大类:合作供应商,零件开发供应商和制造供应商。关于供应商进入项目的时间约定如下:G9 前完成架构类零部件合作供应商的确定。
G8 前完成架构类零部件开发供应商或制造供应商定点。
G7 前完成造型相关长周期零部件制造供应商定点。
G7 前完成架构类零部件及其他关键零部件制造供应商定点。
G6 前完成中周期零部件的制造供应商定点。
G5 前完成所有零部件的定点(除标准件等发布较晚的零部件)


1、 造型设计
造型设计由设计部负责完成项目初始的草图,小比例模型,全尺寸模型等的工作。由造型评审委员会(DRC)负责审阅,并最终批准项目的单一造型方案和造型冻结。G8 之前设计部根据市场部提出的造型诉求和要点,完成设计的草图工作。G8 到G7 阶段,设计部会在多个造型主题的方案中制作一定数量的比例模型供DRC 评审,并从中评选出2个最佳造型方案用于制作全尺寸的比例模型。最终DRC 在G7 完成单一造型主题的选定。之后的工作是对造型主题的优化和完善(refining),并密集开展同步工程的分析使之实现可制造,在G6 前通过DRC 的评审最终冻结造型。2、 A面开发
A 面开发可以分成 4 个阶段:Pre-DG0、 DG0、 DG1 和 DG2。在造型主题选定之后,设计部应在选中的主题基础上开始造型 A 面开发。在 G7 阀点设计部提供一套 Pre-DG0 数据,反映单一造型主题的意图,用于工程、制造和质保对造型设计的工程可行性分析,识别是否能够满足工程约束。根据工程批准的要求,设计部对选定的设计方案进行相关调整与改进,并把有关调整与改进反映到定义内外饰造型设计表面的虚拟数据模型和实物模型中。最终由 DRE 检查,并通过设计批准。经设计部与工程部门达成一致后,来制作实体模型由 DRC 评审委员会进行决策,并最终造型冻结。随后发布 DG0 数据。DG0 数据无翻边倒角要求。在 DG0 的基础上对 A 级表面进行优化,确保生成的曲面达到审美上的高光要求。G6 设计部提供 DG1 数据。DG1 数据包含第一道造型翻边倒角。设计部在 DG1 的基础上,制作实体验证模型。由工程等相关部门评估,确认造型尚未满足的工程要求以及补充新发现的工程需求。设计部根据反馈对 DG1 最终优化,要求所有整车内外饰和关键零部件的 A 级表面数模定义都已经通过产品的可制造性等相关验证,满足设定的质量目标,在 G5 前 3 个月完成 DG2 数据发布。
工程设计发布(Engineering Release)指以正式生产为目的的图纸、数模、技术规范的发布。供应商应根据工程设计发布的信息启动工装模具的制造。根据零部件的不同特征和开发周期,分为三大类:
概念车零部件(Concept Vehicle):主要指下车体架构类零部件
结构车零部件(Struction Vehicle):主要指下车体以外的架构类零部件
集成车零部件(Intergration Vehicle):主要指造型相关车身和内外饰零部件。

零部件的数模状态:根据不同的开发阶段和应用目的,零部件数模分为TG0,TG1 和TG2三种状态。
TG0:粗略的三维数模。表明零件在整车位置上的基本外形和尺寸。数模包含有主要的特征、边缘和界面,以及中心线(线束和管状物),可用于零部件定点;
TG1:数模包含所有零件界面,过渡面和紧固件孔和位置。可用于软模制造;
TG2:最终的三维数模。表明了在整车位置上的完整的零件设计意图。数模可用于正式模具和零件制造。
通过制造工程、供应商和质保在造型、工程设计、样车制造过程中的同步介入,使得问题在前期得以发现和解决,提高产品质量和加速投产的过程。制造问题的关闭率-MIR(Manufacturing Issue Report)是制造在同步工作过程中对问题进行跟踪解决的主要管理方式。G7:与主题模型相关的MIR 必须100%有解决方案;
G6:与造型冻结相关的MIR 必须100%有解决方案;
G5:与工程数据最终发布(TG2)相关的MIR 必须100%关闭;
G4:与MCB 相关的MIR 必须100%有解决方案。
1、 骡子车(Mule car)
在项目开始早期利用现有生产车辆,通过改装等方式安装新的发动机总成系统(包括新的发动机支撑,功能性的发动机冷却和进气系统和整个发动机总成)或其它系统。目的为:在项目早期支持动力总成初始验证和标定工作(开发Mule车标定)或特定系统的早期开发验证。
2、 模拟样车(Simulator)
根据工程设计发布的信息,利用代表设计的结构件通过拼装和改装而成的样车。目的为:支持整车/系统的开发和验证,包括通过此车完成结构件(architecture parts)的设计和CVER/SVER 发布。G6前4 个月完成第一辆模拟样车制造,零部件为非正式工装零部件。相应的造车数据在G7发布。
3、 工程样车(EP car)
根据工程设计发布的信息,采用能够代表制造意图(Production Intent)和满足设计要求的零部件(批量工装或简易工装,有代表意义的制造工艺)在技术中心试制车间装配的样车。目的为:整车集成的开发、验证与整车相关的SSTS(子系统技术规范)和VTS(整车技术规范)要求、零件调试、开发动力总成标定和公告法规的早期验证。SOP 前18 个月完成第一辆EP 车,架构件原则上为正式工装零部件,其余为软模件,相应的造车数据在G5 前4 个月发布。SOP前10 个月完成100%工装样车制造。制造验证造车(Manufacturing Confirmation Build)是在生产线正式造车(PPV)前的准备工作,检验车辆的工艺可行性,在工厂里完成制造,以识别工厂的问题并为正式造车做好员工培训。
造车会通过所有的工艺系统,为工厂员工展示产品和工艺过程的学习机会。造车所用的零部件可以采用EP 车的零部件,运送到工厂。在PPV 前1 个月完成首辆车的制造。
用正式生产工装模具和制造工艺制造的样件并按照生产线工艺装配而成的样车。
目的为:100%动力总成标定、底盘操控性验证、动力加速性验证和VTS认证,同时对制造工艺进行验证和生产工人培训。
PPV 造车的职责分工:
采购负责PPV零部件采购到位
PPV批量零部件入库许可-SQE
物流负责PPV零部件上线准备
工程负责零部件技术状态控制,零部件工程认可
质保负责零部件MB2 80%合格
制造工程负责生产线就绪,工厂负责制造
Pre-Pilot造车主要考核工艺装备、检验流程和检验装置的过程能力。在批量生产工装模具的条件下要求制造确定尺寸和形状的单一零件,以及试验所有单一工艺装备和组合工装的功能。
PP 车辆要求所有的零件都完成MB2 匹配。
Pilot 造车主要对批量生产工装设备和制造系统最终认可,保证正常生产条件下制造出的单一零件和总成的尺寸和匹配的稳定性,并对爬坡质量进行考核。
Pilot 车辆要求所有的零件获得PPAP 认可,最终生产出的P car 视为可销售车。
SQE对供应商零件开发和制造的质量控制主要通过 4 次阶段性评审予以推进;推动供应商、工程师、采购员和供应商质量工程师在零部件质量成熟过程中的同步工作,形成固定的决策机制。Kick-Off Meeting
模具制造开模评审
工装样件首样评审
生产件正式批准评审PPAP
Kick-off Meeting 后 1 个月启动第一阶段评审,主要对过程流程图、 P-FMEA、CP、进度表和问题清单进行跟踪和评审。第二阶段评审是开模评审。对第一次评审内容的回顾和更新。重点对模具、检具的设计质量进行评审。第三阶段评审是首样评审。负责对 OTS 交样零件的质量和状态控制。及时发现、通报和解决OTS 阶段的设计质量问题和供应商过程问题。第四阶段评审是 PPAP 评审。对供应商的小批量生产过程进行审核。控制PPV、PP、P 阶段零件的质量和状态。及时发现、通报和解决零件批产阶段的一致性问题和提高过程稳定能力。
综合匹配是一个反复的匹配分析和改进的过程。它提供了一种手段,对车身冲压单件、焊接分总成、焊接总成、车身外覆盖件、内饰件和外饰件进行匹配和测量分析,对尺寸、配合、缝隙、平整度、色差、外观、拼焊或者装配的工艺性、可油漆性和功能等匹配结果进行评价,测量分析匹配缺陷产生的原因,指导模具改进、工装设备的调整、工艺参数优化、产品设计和产品技术规范的更改。零部件产品匹配质量基本分成 3个阶段:MB1、 MB2、 MB3。预匹配认可是针对 OTS样品检验规定的。对非批量生产状态下生产的零件,以及在模具或工装设备供应商生产出来的零件进行预匹配分析,对已经存在或者可能发生的缺陷进行分析改进。预匹配认可可以利用主模型和综合匹配样架,也可以利用检具和测量支架或者工装设备,辅助以相应的测量设备进行。对于需要烂皮纹的内外饰件,要求对光坯件匹配合格,收到质量组的皮纹认可报告后才允许烂皮纹,以避免模具修改困难甚至模具报废。
综合匹配认可是针对PPAP 样品检验规定的。对批量生产状态下生产的零件进行匹配分析,对零件的尺寸、缝隙、平整性、色差、外观、装配性能等进行测量分析,并作最终评价。综合匹配认可可以利用主模型和综合匹配样架,也可以利用检具和测量支架或者工装设备,辅助以相应的测量设备进行。
试拼试装检验是针对零部件在车身车间和总装车间的拼装、焊接和装配检验规定的。原则上在车身和整车上使用的所有零部件都要求进行试拼试装检验,对于要求进行综合匹配认可的零部件,只有在综合匹配认可(MB2)达到A 或者B状态时才允许开始试拼试装,试拼试装的零部件允许留车使用,试拼试装检验数量为10 辆套,主要检验零部件在拼焊或者装配过程中产生的影响。
PPAP用于确定供应商是否完全理解 SAIC 的所有工程设计记录和规范要求,并确定其生产过程能按项目要求的JPH 生产,以验证其过程有能力生产出符合要求的质量一致的批量产品。任何新开发或设计更改的零件,或生产工艺发生更改的零件都必须经过 PPAP 认可批准后,才能用于正式生产。项目要求试生产(Pilot)阶段,装车零件都是可销售的零件。正式生产(SOP)所有零件100%PPAP 完成。
G9:评审当前型谱设定的产品是否具备条件进入项目前期的论证阶段,从产品战略和公司目标来平衡其必要性,做出是否启动前期研究的决定。

G8:评审项目前期研究的可行性分析结论是否达到战略立项设定的目标,包括技术、财务、质量、制造等,在综合平衡之后批准项目的目标,正式启动项目。

G7:审核确认架构方案,选定型主题,在工程研究以及其他专业部门方案开发的基础上,确认项目的可交付性。

G6:审核所有当前的产品开发工作,所有交付计划和项目投资评估,回顾产品目标和项目要求,冻结产品造型;正式批准项目的实施,释放G6 以后的项目预算。

G5:评审工程设计的造型 A面和最终图纸,确认达到所有的产品要求,批准启动所有零部件的工装和模具制造启动。

G4:使用工装零件按照工艺要求在总装厂的主线上制造样车以完成工程的最终验证并实现制造系统的早期验证。

G3:调试整车厂的生产设备,检验生产工艺,验证全工装和工艺条件下批量提供的零部件质量。

G2:验证零部件厂商的爬坡能力和整车厂在一定节拍下的制造能力。

G1:在 Pilot 阶段车辆制造和质保审核的基础上,管理层评审产品、工艺、生产线、物流和 IT系统的状态,确认达到批量生产的成熟程度,批准正式投产确保上市投放成功。

https://mp.weixin.qq.com/s/rkYSkE--FXxa6WcvVwRgBA